メニュー
アクセス
お問い合わせ
入会のご案内
新着情報
経営支援・
創業相談
経営支援・創業相談
一覧へ
各種相談のご案内
とやまエキスパート・バンク
労働保険事務組合
共済・保険制度
記帳継続指導
貿易関係証明
経営発達支援計画
統計・調査
資金調達
資金調達
一覧へ
融資相談
補助金・助成金
販路拡大
販路拡大
一覧へ
会報「商工とやま」
会報掲載サービス(会員情報プラザ)
会報チラシ同封サービス(まいどはや便)
会員企業情報展示サービス
ラジオ番組「ふれあい情報交差点」
Toyamacci Cafe(トヤ・マッチ・カフェ)
プレスレターサービス
バナー広告掲載サービス
ザ・ビジネスモール
とやまビジネスドラフト
セミナー・
イベント・相談会
検定試験
検定試験
一覧へ
検定スケジュール
日商簿記検定
日商珠算(そろばん)検定
合格発表
合格証書の交付について
合格証明書について
日商ネット検定
駐車場に関するお願い
東京商工会議所検定
貸ホール・
会議室
貸ホール・会議室
一覧へ
会場
利用料金
注意事項
申し込み方法
アクセス
富山商工会議所
について
富山商工会議所について
一覧へ
概要・歴史・組織・事業内容
役員・議員
アクセス
特定商工業者制度
お祝いサービス
メールマガジン
一般事業主行動計画
環境アクションプラン
採用情報
採用情報
一覧へ
職員採用情報
新着情報
ホーム
新着情報
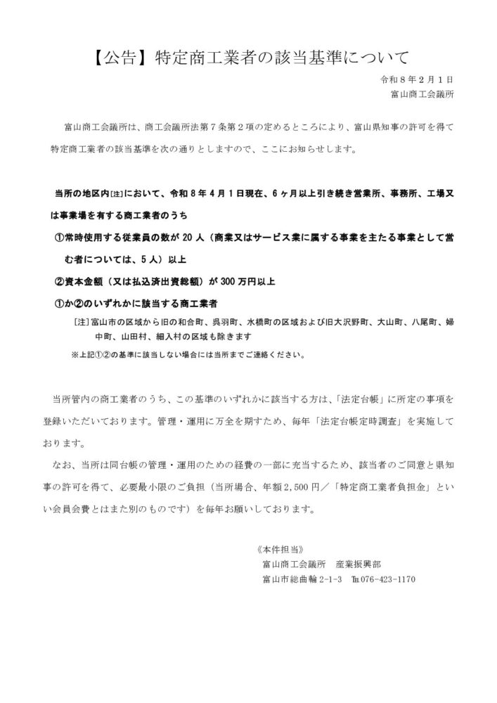
【公告】特定商工業者の該当基準について
2026.02.02
【公告】特定商工業者の該当基準について
お知らせ
PDF
[94.90 KB]